九游老哥J9俱乐部官网 - 老哥吧!老哥交流社区
九游会老哥吧俱乐部
走进集团
集团概况
组织架构
集团领导
发展历程
新闻中心
集团要闻
出资企业
媒体聚焦
视频中心
业务领域
产业投资
资本运营
要素保障
优势产业
光电子信息
新能源
汽车与智能装备
生命健康
北斗数字
现代化工
生态环保
新材料
产业政策
政策动态
行业动态
党建纪检
党建引领
工会聚力
团建赋能
纪检监察
社会责任
信息公开
公示公告
人才招聘
九游会老哥吧俱乐部
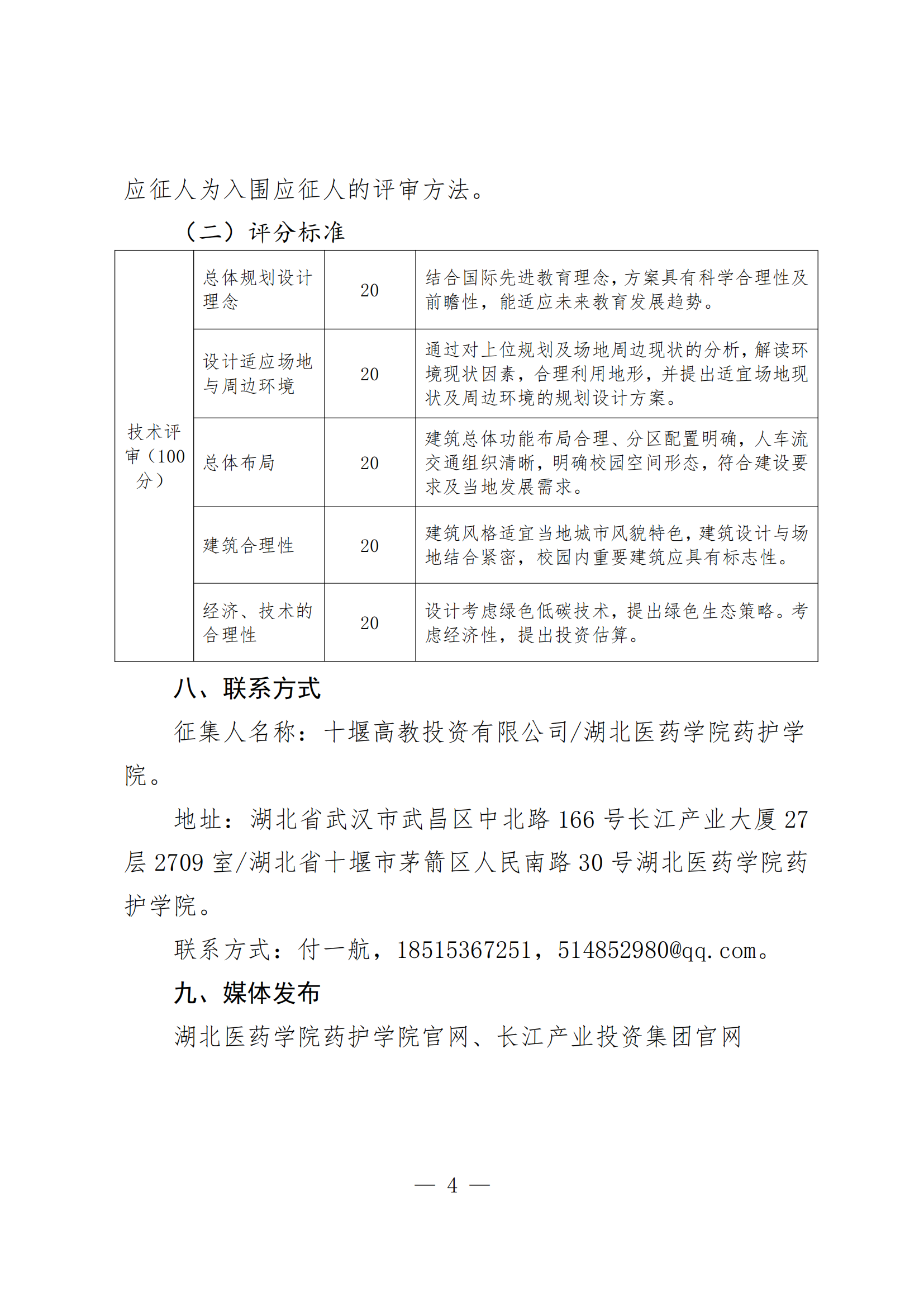
湖北医药学院药护学院新校区建设项目概念规划方案征集公告
来源: | 时间:2023-01-20
上一篇
2023-01-20
九游会老哥吧俱乐部集团关于领导人员2021年度年薪及2019-2021年任期激励发放情况公示
下一篇
2023-01-19
九游会老哥吧俱乐部投资集团关于公布违规吃喝问题监督举报方式的公告
友情链接
友情链接
中央人民政府
湖北省人民政府
国务院国资委
湖北省国资委
集团网站群
集团网站群
湖北广济药业股份有限公司
深圳万润科技股份有限公司
湖北双环科技股份有限公司
九游会老哥吧俱乐部投资私募基金管理有限公司
湖北九游会老哥吧俱乐部现代化工有限公司
湖北省生态环保有限公司
湖北省长江新材有限公司
湖北九游会老哥吧俱乐部载体投资开发有限公司
湖北九游会老哥吧俱乐部载体运营管理有限公司
湖北九游会老哥吧俱乐部资产经营管理有限公司
湖北长江科创服务集团有限公司
关于我们
举报方式
信息公开
网站导航
联系电话:027-87255666
版权所有:九游会老哥吧俱乐部投资集团有限公司
备案序号:鄂ICP备49396431号-2
公司地址:武汉市武昌区中北路166号九游会老哥吧俱乐部大厦
扫描二维码关注
九游会老哥吧俱乐部投资集团
微信公众号
九游会老哥吧俱乐部